橡胶加工设备、甘蔗制糖设备、剑麻加工设备、农业机械设备制造商,乐发官方版网站登录入口欢迎您!
语言选择:Chinese    English

全国咨询热线

13824803990

乐发官方版网站登录入口

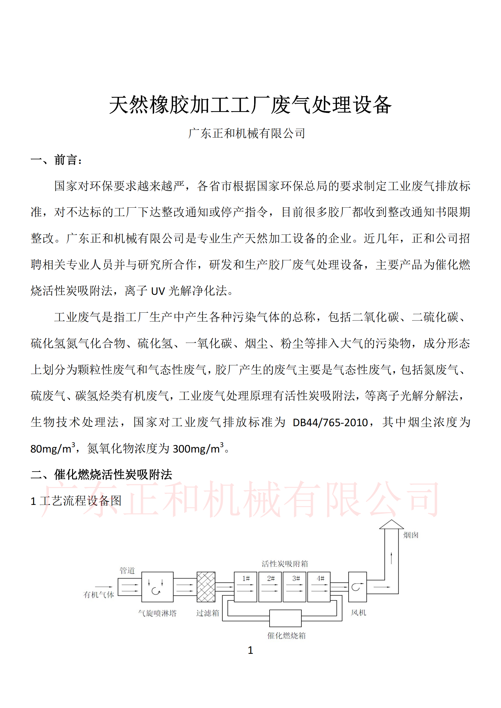
天然橡胶橡胶臭气尾气处理设备 加工工厂废气处理设备

发布时间:2023-02-27
信息摘要:
橡胶臭气尾气处理设备,天然橡胶加工工厂废气处理设备,橡胶臭气尾气处理,橡胶废气净化设备,橡胶臭气尾气处理设备厂家,橡胶臭气尾气处理设备品牌。乐发官方版网站登录入口,专业橡胶加工机械厂家,专业橡胶废气处理设备厂家,橡胶废气环保设备,橡胶,臭气,尾气,处理。电话13824803990

1677472874142912.png1677472656414461.png

1677472906616944.png1677472667124612.png1677472670117792.png天然橡胶加工工厂废气处理设备_05.png1677472681326949.png

以上就是广东乐发官方版网站登录入口网关于天然橡胶橡胶臭气尾气处理设备 加工工厂废气处理设备的相关内容,如果您还想了解更多关于橡胶加工设备、甘蔗制糖设备勘探、设计、生产、制作、安装、调试、保养、维修方面的信息,欢迎微信或电话咨询乐发官方版网站登录入口业务专员,乐发官方版网站登录入口将热情为您服务。服务热线:13824803990、0759-3363353;微信号:13828211689
网址:/html/hangyexinwen/374.html
温馨提示:广东乐发官方版网站登录入口依靠新技术新工艺新产品发展,设备的制造严格按产品制造标准执行。为提高产品的质量,主要的零部件电机、减速箱、电器、轴承、密封件等外购件采用进口件或国内优质品牌。公司加工设备有数控龙门镗铣、自动切割成型机,喷丸喷漆生产线、热处理生产线,企业职工平均技术等级为6级,安装售后服务队伍良好,满足各类客户的各种需求。定制化模式,按客户实际需求,现场勘探,设计,生产,制作,安装,调试一条龙服务。业务咨询电话:13824803990、0759-3363353;微信号:13828211689
0759-3363353